Seite 1 von 2
Haltbarkeit WS90 / DP1100
Verfasst: 26 Okt 2025, 13:02
von vatter
Hi,
ich bin neu im Forum und auf der Suche nach einer neuen Wetterstation. Betreibe im Moment den Netatmo-Klassiker mit Innen,Aussen,Regen Modul. Gerade das Regenmodul produziert schlechte bzw falsche Werte am Fliessband und das Aussenmodul wurde in den letzten 5 Jahren bereits 2 mal getauscht.
Die WS90 finde ich sehr interessant, weil sie quasi wartungsfrei ist (keine Blätter usw die den Regensensor verstopfen) und auch nicht falsche Werte liefert, wenn er nicht 100 in Waage ist (so hab ich dass zumindest verstanden).
Jetzt ist ja Ecowitt/Froggit usw alles der selbe Chinese aus Shenzen und ich frage mich, wie denn die Haltbarkeit des Sensors (WS90 bzw DP1100 von Froggit sind glaub ich baugleich) nach nun 3 Jahren am Markt bewertet wird?
Die Forensuche hat mir da leider nichts gezeigt. Ich sehe das Ecowitt fleissig Firmware Updates geliefert hat und z.b. immer wieder den (neuen) Regensensor getweaked hat - also dieser Aspekt der Haltbarkeit gefällt mir schon mal sehr gut.
Da der Sensor aber natuergemäss sehr exponiert den Wind und Wetter Bedingungen ausgesetzt ist, würde ich mich über Erfahrungsberichte freuen.
Re: Haltbarkeit WS90 / DP1100
Verfasst: 26 Okt 2025, 13:13
von olicat
Hi!
Mein WS90 ist hier seit dem 09.04.2022 in Betrieb und funktioniert im Rahmen seiner Moeglichkeiten tadellos. Es wird kaum einen WS90 geben, der deutlich laenger im Einsatz ist - mein Geraet ist aus der ersten Charge der Crowdfunding-Kampagne.
Die zusaetzliche Stromversorgung hatte ich nur versuchsweise dran - die Batterien habe ich einmalig am 04.01.2024 gewechselt.
Ich sehe also bzgl. Haltbarkeit keinerlei Probleme. Dies trifft so auch auf saemtliche andere hier im Einsatz befindliche Sensoren von Ecowitt zu.
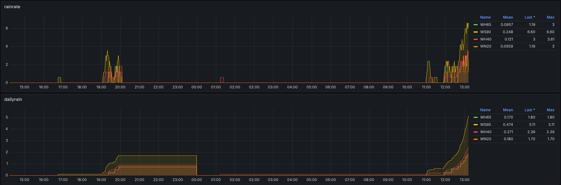
Wenn es Dir jedoch auf (moeglichst) exakte Regenwerte ankommt, fuege besser auch einen WH40H hinzu - meine Erfahrungen mit dem WS90 (s.o. - erste Generation) sind bzgl. Regenmessung niederschmetternd:

- compare-rain.png (61.06 KiB) 780 mal betrachtet
Gruss, Oliver
Re: Haltbarkeit WS90 / DP1100
Verfasst: 26 Okt 2025, 14:17
von Gyvate
ich habe auch noch so ein Gerät - sogar eines aus der Vor-Crowdfunding-Zeit, ein ß-Test-Modell, das auch noch voll funktionstüchtig ist (im Rahmen seiner Möglichkeiten - es gab zwei Hardware-Revisionen seither).
Generell ist im Regelfall die Haltbarkeit sowohl der Kombisensoren als auch der Einzelsensoren (bei letzteren bei angemessener Unterbringung) bislang sehr gut.
Mein 7-in-1 WS69 Aussenkombi "rattert" schon seit 2019 vor sich hin.
Mein WS80 (6-in-1 Ultraschall) ist auch schon 5 Jahre alt und bislang unverwüstlich.
Wenn man höhere Ansprüche an Genauigkeit und auf verteilte Messorte legt, lautet meine Empfehlung hier:
HP2552 (und einen GW3000 für Kommunikation und Datensicherung dazu):
also eine HP25x0 Konsole, einen WS68 Solar-/Windsensor, einen WH40H Regenmesser und einen WN32(-EP) in einem vernünftigen Strahlenschutzgehäuse.
bzw.
HP2553 (plus GW3000)
ersetze den WS68 durch einen WS80
also traditionelle oder Ultraschall- Windmessung.
Jenseits der Kompaktheit und relativen Pflegeleichtigkeit (keine mechanischen Teile) bringt ein WS90 die Information über Regenbeginn (und Ende) mit, die bei traditionellen Regenmessern erst einen Kipplöffel füllen müssen, also mit relativ großer Verspätung gemeldet werden. Die Regenmessgenauigkeit (bzw. die Fähigkeit der Konsole, die gemessenen Daten entsprechend der Kalibrierung darzustellen) ist standortspezifisch und ggf. mit viel Tüftelei verbunden.
Meine WS90 konnte ich "zähmen" - aber es geht wohl nicht jedem so. Ein WH40H steht sowieso daneben - seit neuestem auch ein WN20, dessen Messung auch ziemlich genau zu sein scheint, aber einige gewöhnungsbedürftige Besonderheiten mit sich bringt.
Wenn man die o.a. 2552er oder 2553er Stationen hat, kann man sich dazu (erste Regentropfen) auch einen WS85 dazupacken.
Allerdings geht nur WS85 oder WS80 pro Konsole - wobei dann der zusätzliche GW3000 zu Zuge kommen könnte.
Re: Haltbarkeit WS90 / DP1100
Verfasst: 26 Okt 2025, 16:06
von vatter
Danke für das Feedback. Das klingt ja erstmal gut.
Zum Thema Genauigkeit bzw Wh40 - findet Ihr, das der Regensensor über die letzten Firmware Updates besser geworden ist? Mein Sensor jetzt ist ja mehr Hit and Miss, von daher wäre alles eine Verbesserung.
Ich habe zum Vergleich eine EcoWitt Station ca 300 Meter Luftlinie gefunden, die hat heute ca 4 Liter Regen aufgezeichnet. Ich hingegen schlappe 1.3 und es hat heute geschüttet.
Aber ja, wenn ich etwas neues kaufe, soll das natürlich auch gute Daten liefern. Ich habe entsprechend auch schon an WS80 + WH40 nachgedacht - diese Kombi wird ja auch immer wieder in diesem Forum empfohlen.
Wie ist denn der Kalibrierungsaufwand bei dem WH40? Set and forget?
Re: Haltbarkeit WS90 / DP1100
Verfasst: 26 Okt 2025, 17:05
von Gyvate
Der WH40 ist sehr genau, Auflösung 0,1 mm, wenn man ihn mit einer Randerhöhung betreibt (neu: WH40H) und er exakt waagerecht in ca. 1 m Höhe über dem Boden montiert ist.
Bei Deiner "Vergleichsstation" 300 m entfernt:
a) Du weisst nicht welcher Regensensor dort im Einsatz ist (nehme ich an) => ggf. Äpfel mit Birnen
b) bei mir hat es schon geschüttet während 50 m weiter die Strasse trocken blieb
Regen ist wie Wind kein homogenes Phänomen.
Ein WH40H sollte einmalig auf einen Kalibrierungsfaktor von 1.02 gesetzt werden (wegen Umrechnungsverlusten bei der Zoll --> mm Umwandlung).
Einmal - und das war's
Der beste Vergleich ist ein manueller Regenmesser z.B. TFA Dostmann Regenmesser, 471001 oder TFA 471008; recht preisgünstig z.B. bei Amazon
Re: Haltbarkeit WS90 / DP1100
Verfasst: 27 Okt 2025, 08:23
von vatter
Also - nochmals Danke für die tollen Erklärungen und Tips! Bin dann jetzt auch weg on dem WS90 - ich war schon von Beginn an skeptisch, wie all diese Sensoren an einem Platz vernünftige Daten liefern können. Auf der anderen Seite, war
dieser Ultraschall Wind bzw haptische Regensensor Neuland für mich.
Eine steile Lernkurve später- habe ich mich dann doch wieder für verteilte Sensoren entschieden. Grundlage soll das GW3000 sein, nicht zuletzt wegen lokaler Datenabfrage durch die SD Karte.
Dann dazu WS68. So wie ich das sehe, kann ich das baugleiche Froggit DP80 PRO auch an dem GW3000 betreiben. Das WH40H ist scheinbar ausverkauft, bzw. nicht lieferbar.
Finale Frage - den Aussen TH Sensor WN32 - gibts den irgendwo zu kaufen, bzw. das Froggit pendant PD40? Ich sehe die maximal in irgendeinem Bundle und bei Ecowitt.com sind mir die Lieferzeiten zu lang.
Re: Haltbarkeit WS90 / DP1100
Verfasst: 27 Okt 2025, 12:02
von Gyvate
vatter hat geschrieben: 27 Okt 2025, 08:23
Also - nochmals Danke für die tollen Erklärungen und Tips! Bin dann jetzt auch weg on dem WS90 - ich war schon von Beginn an skeptisch, wie all diese Sensoren an einem Platz vernünftige Daten liefern können. Auf der anderen Seite, war
dieser Ultraschall Wind bzw haptische Regensensor Neuland für mich.
Eine steile Lernkurve später- habe ich mich dann doch wieder für verteilte Sensoren entschieden. Grundlage soll das GW3000 sein, nicht zuletzt wegen lokaler Datenabfrage durch die SD Karte.
Dann dazu WS68. So wie ich das sehe, kann ich das baugleiche Froggit DP80 PRO auch an dem GW3000 betreiben. Das WH40H ist scheinbar ausverkauft, bzw. nicht lieferbar.
Finale Frage - den Aussen TH Sensor WN32 - gibts den irgendwo zu kaufen, bzw. das Froggit pendant PD40? Ich sehe die maximal in irgendeinem Bundle und bei Ecowitt.com sind mir die Lieferzeiten zu lang.
- WH32
das ist der Froggit DP40 (siehe WiKi) - aber wenn schon, dann würde ich dennoch den WH32-EP (extra precision) empfehlen, den es nur bei Ecowitt gibt. Und 7-10 Tage sind eigentlich erträglich.
- auch ein einfacher WH32 gehört in ein Schutzgehäuse - und sofern es nicht Nordwand ohne direkte oder indirekte Sonneneinstrahlung ist, auch einen über Wasser, Laub o.ä. hinausgehenden Schutz.
Lies mal
https://meshka.eu/Ecowitt/dokuwiki/doku ... on_screens
- WS68: das baugleiche Froggit-Pendant heisst DP300
(
https://meshka.eu/Ecowitt/dokuwiki/doku ... tion_table)
- WH40H: das Pendant ist der DP80 Pro
Re: Haltbarkeit WS90 / DP1100
Verfasst: 31 Okt 2025, 08:38
von vatter
So nach noch mehr Nachdenken, hab ich jetzt folgendes bestellt
$39.99 Ecowitt WH40H
$13.99 WN32 Outdoor Temperature and Humidity Sensor,
$53.99 WS68 Wireless Solar Powered Anemometer with Light & UV Sensor × 1
$18.99 Rain Shield
Macht mit Shipping zusammen 149 EUR.
Aus irgendeinem Grund ist der Versand fast doppel so teuer, wenn ich da das GW3000 mit reingekappt hab, bestells
dann halt bei Amazon.
Danke nochmals für alle Rückmeldungen

Re: Haltbarkeit WS90 / DP1100
Verfasst: 31 Okt 2025, 09:28
von Dirk27
vatter hat geschrieben: 27 Okt 2025, 08:23
...
Finale Frage - den Aussen TH Sensor WN32 - gibts den irgendwo zu kaufen, bzw. das Froggit pendant PD40? Ich sehe die maximal in irgendeinem Bundle und bei Ecowitt.com sind mir die Lieferzeiten zu lang.
Wenn man mit einem Lötkolben umgehen kann, wird aus einem WN31 mit einem einzigen kleinen Lötzinn-Tropfen ein WN32.
Re: Haltbarkeit WS90 / DP1100
Verfasst: 11 Nov 2025, 15:50
von vatter
Gyvate hat geschrieben: 26 Okt 2025, 17:05
Ein WH40H sollte einmalig auf einen Kalibrierungsfaktor von 1.02 gesetzt werden (wegen Umrechnungsverlusten bei der Zoll --> mm Umwandlung).
Einmal - und das war's
Nochmal kurze Frage dazu - hab das jetzt alles am laufen - sieht auch gut aus. Aber ich finde im GW3000 Menu keine Moeglichkeit den Sensor zu kalibrieren wie von dir vorgeschlagen. Es gibt zwar ein Calibration-Menu aber leider nur zu allen anderen Werten - Wind, Luft, Sonne usw aber nix Regen
