Seite 23 von 23
Re: Installation von PWS Dashboard
Verfasst: 31 Mai 2024, 18:16
von Datensammler
Gyvate hat geschrieben: 30 Jan 2023, 15:16
....
Der Cronjob (Aktualisieren der Daten) scheint zu laufen, ein WebCam-Bild muss noch eingetragen werden (sofern eine WebCam vorhanden; falls nicht, einen anderen Block wählen). Das mit dem WebCam-Bild ist etwas komplizierter; dazu muss unter anderem eine PHP-Datei geändert werden, weil pwsWD ja wissen muss, welche (Bild-)Datei es anzeigen soll.
...
Hallo Gyvate,
ich greife Deinen Beitrag mal auf, da ich aktuell das Webcam-Bild nicht implementiert bekomme. Auf Deiner Webseite habe ich gesehen, dass du sogar alle drei Blöcke mit unterschiedlichen Webcams nutzt.
Wie hast Du die Bilder eingebunden ? über den direkten Stream/Standbild der Webcam oder ein zwischengespeichertes Bild (auf dem Server) ?
Ich kann vom PC-Browser direkt über die IP/Bild.jpg auf das Bild der Webcam zugreifen (ohne ?user=xx&pass=yy). Auch die Adresse im PWS_Block ist die gleiche wie im PC-Browser (geprüft über Echo-Ausgabe). Das Bild wird mir jedoch nicht angezeigt...
Gibt es vielleicht noch etwas, z.B. Bildgröße etc., was berücksichtigt werden muss?
Danke für eine kurze Rückmeldung,
Grüße vom Datensammler
Re: Installation von PWS Dashboard
Verfasst: 31 Mai 2024, 18:42
von Gyvate
Datensammler hat geschrieben: 31 Mai 2024, 18:16
ich greife Deinen Beitrag mal auf, da ich aktuell das Webcam-Bild nicht implementiert bekomme. Auf Deiner Webseite habe ich gesehen, dass du sogar alle drei Blöcke mit unterschiedlichen Webcams nutzt.
Wie hast Du die Bilder eingebunden ? über den direkten Stream/Standbild der Webcam oder ein zwischengespeichertes Bild (auf dem Server) ?
meine Kamera speichert minütlich ein Bild auf meinem NAS, wo auch das PWS-Dasboard läuft. Dieses Bild, das einen Datums-/Minuten-Zeitstempelnamen hat wird über einen CRON-Job bzw. WIndows Scheduler-Task kopiert und in einen festen Dateinamen umbenannt und dann diese umbenannte Datei in ein PWS-Dashboard-Unterverzeichnis kopiert, wo die vorige Datei gleichen Namens mit der aktuellen überschrieben wird. Das PWS php Skript liest dann diese Datei ein und zeigt sie cronjob gesteuert an. Irgendwo in den Settings kann man die Sekunden für die Aktualisierung des Kamerabilderblocks eintragen. Der Pfad zur Datei einschliesslich Namen muss natürlich im php Skript eingetragen werden. Für nur ein Bild ist das einfach, da muss nur der Beispielpfad und Dateiname im Skript durch das aktuelle ersetzt werden.
Was für eine Kamera gilt, gilt genauso für meine zwei weiteren Kameras bzw. meine Sonnenstunden, die ebenfalls im minütlichen Intervall aktualisiert werden.
Bei mehreren Bildern muss der Code und die Variablen für die weiteren Bilder analog erweitert werden, ebenso für die vergrößerte Anzeige.
Re: Installation von PWS Dashboard
Verfasst: 31 Mai 2024, 19:06
von Datensammler
super, vielen Dank für die Info!
Grüße
Ben
Re: Installation von PWS Dashboard
Verfasst: 14 Nov 2025, 18:45
von Michl80
moppedhausi hat geschrieben: 21 Okt 2022, 13:55
Vielen Dank Oliver.
Habe ich der /ecowitt/index.php $swap_piezo = false; gestellt. Prima.
Nun wird der WH40 angezeigt.
Standardmäßig wurde der Piezo Sensor angezeigt.
Hallo Wetterfreunde,
gibt es die Möglichkeit im PWS Dashboard beide Werte (Piezo und WH40) anzuzeigen?
Wenn ich nur den WH40 anzeigen will, müsste ich die index.php im /ecowitt/ Verzeichnis anpassen (wie oben beschrieben).
Meine foshkplungin.conf sieht aktuell so aus....
Muss ich hier auch was anpassen?
[Forward-3]
FWD_ENABLE = True
FWD_CMT = Customized Server post to PWS Dashboard
FWD_URL =
https://goldwetter.de/pwsWD/ecowitt/
FWD_INTERVAL = 60
FWD_IGNORE = rfdata
FWD_REMAP = rainratein=@rrain_piezo,eventrainin=@erain_piezo,hourlyraining=@hrain_piezo,dailyrainin=@drain_piezo,weeklyrainin=@wrain_piezo,monthlyrainin=@mrain_piezo,yearlyrainin=@yrain_piezo
FWD_TYPE = EW
FWD_SID =
FWD_PWD =
FWD_STATUS = False
FWD_MQTTCYCLE = 0
FWD_EXEC =
VG Michael
Re: Installation von PWS Dashboard
Verfasst: 14 Nov 2025, 19:04
von olicat
Hi!
FWD_REMAP=rainratein=@rrain_piezo,eventrainin=@erain_piezo,hourlyraining=@hrain_piezo,dailyrainin=@drain_piezo,weeklyrainin=@wrain_piezo,monthlyrainin=@mrain_piezo,yearlyrainin=@yrain_piezo
So, wie es aktuell bei Dir konfiguriert ist, werden die "alten" Keys mit den Werten der "neuen" Keys (also des WS90) ueberschrieben.
Wenn Du jetzt noch einen zusaetzlichen WH40 haettest, wuerden dessen Werte niemals im PWSDashboard ankommen - sie wuerden ja jeweils von den Piezo-Werten ueberschrieben. Diese Regel muesste also dann raus.
Ich kenne die aktuelle Version von PWSDashboard nicht - zu "meiner Zeit" wurden nur die alten Keys unterstuetzt.
Wenn ich das jetzt parallel betrachten wollte, wuerde ich wohl den entsprechenden Rain-Block duplizieren und auf die "neuen" Namen anpassen.
Aber ich wuesste nicht, warum man die Piezo-Werte auf einer oeffentlichen Seite anzeigen wollte, wenn man doch die deutlich besseren Werte des traditionellen Sensors hat. Intern vergleiche ich natuerlich auch - aber eben mit anderen - geeigneteren - Mitteln: InfluxDB und Grafana:

- compare-rain.png (61.06 KiB) 305 mal betrachtet
Gruss, Oliver
Re: Installation von PWS Dashboard
Verfasst: 14 Nov 2025, 19:32
von Gyvate
ich denke, es geht so wie Oliver das beschreibt.
Ohne REMAP kommen beide Werte in PWS-Dashboard an - ABER, in der neueren index.php (aus dem ../ecowitt Verzeichnis)
gibt es da ebenfalls Austauschcoding, so dass das so allein nicht mit beiden funktionieren wird.
Das wird über einen Schalter am Skript-Anfang gesteuert.
Ohne REMAP bekommst Du die WH40 Daten in der Regenkachel angezeigt.
Um beides zu bekommen, brauchst Du zwei Kacheln (ginge theoretisch auch in einer, aber das wird Gewurschtl)
Man müsste also mehrere Dinge tun
1. in FOSHKplugin das REMAP weglassen
2. in der .../ecowitt index.php den Piezo-Austausch verhindern (entsprechenden Code ausdokumentieren bzw. Schalter auf Null/false)
3. das Regenmodul kopieren und die Kopie auf die Piezo-Werte umstellen (die klassischen Werte durch die Piezowerte (Variablen) ersetzen)
4. das neue zusätzliche Regenmodul in die Darstellungsliste aufnehmen
Das geht natürlich nicht ganz so einfach. Da wird einiges an Verständnis, Programmieren und Testen abverlangt, bis das klappt. Unmöglich nicht, aber aufwändig.
Re: Installation von PWS Dashboard
Verfasst: 15 Nov 2025, 10:41
von Michl80
Gyvate hat geschrieben: 14 Nov 2025, 19:32
ich denke, es geht so wie Oliver das beschreibt.
Ohne REMAP kommen beide Werte in PWS-Dashboard an - ABER, in der neueren index.php (aus dem ../ecowitt Verzeichnis)
gibt es da ebenfalls Austauschcoding, so dass das so allein nicht mit beiden funktionieren wird.
Das wird über einen Schalter am Skript-Anfang gesteuert.
Ohne REMAP bekommst Du die WH40 Daten in der Regenkachel angezeigt.
Um beides zu bekommen, brauchst Du zwei Kacheln (ginge theoretisch auch in einer, aber das wird Gewurschtl)
Man müsste also mehrere Dinge tun
1. in FOSHKplugin das REMAP weglassen
2. in der .../ecowitt index.php den Piezo-Austausch verhindern (entsprechenden Code ausdokumentieren bzw. Schalter auf Null/false)
3. das Regenmodul kopieren und die Kopie auf die Piezo-Werte umstellen (die klassischen Werte durch die Piezowerte (Variablen) ersetzen)
4. das neue zusätzliche Regenmodul in die Darstellungsliste aufnehmen
Das geht natürlich nicht ganz so einfach. Da wird einiges an Verständnis, Programmieren und Testen abverlangt, bis das klappt. Unmöglich nicht, aber aufwändig.
Danke für eure Antworten.
Ich hab jetzt in der foshkplugin.conf die Einträge entfernt:
FWD_IGNORE = rfdata
FWD_REMAP = rainratein=@rrain_piezo,eventrainin=@erain_piezo,hourlyraining=@hrain_piezo,dailyrainin=@drain_piezo,weeklyrainin=@wrain_piezo,monthlyrainin=@mrain_piezo,yearlyrainin=@yrain_piezo
In der /ecowitt index.php steht der Eintrag $swap_piezo = false.
Sollte jetzt also funktionieren.
Re: Installation von PWS Dashboard
Verfasst: 15 Nov 2025, 10:55
von olicat
Hi!
Michl80 hat geschrieben: 15 Nov 2025, 10:41
Sollte jetzt also funktionieren.
Zumindest sollte partiell Deine Anforderung umgesetzt sein (so wie vorher auch).
Nur siehst Du jetzt eben statt der Piezo-Werte des WS90 die Werte des WH40. Aber eben weiterhin nicht parallel.
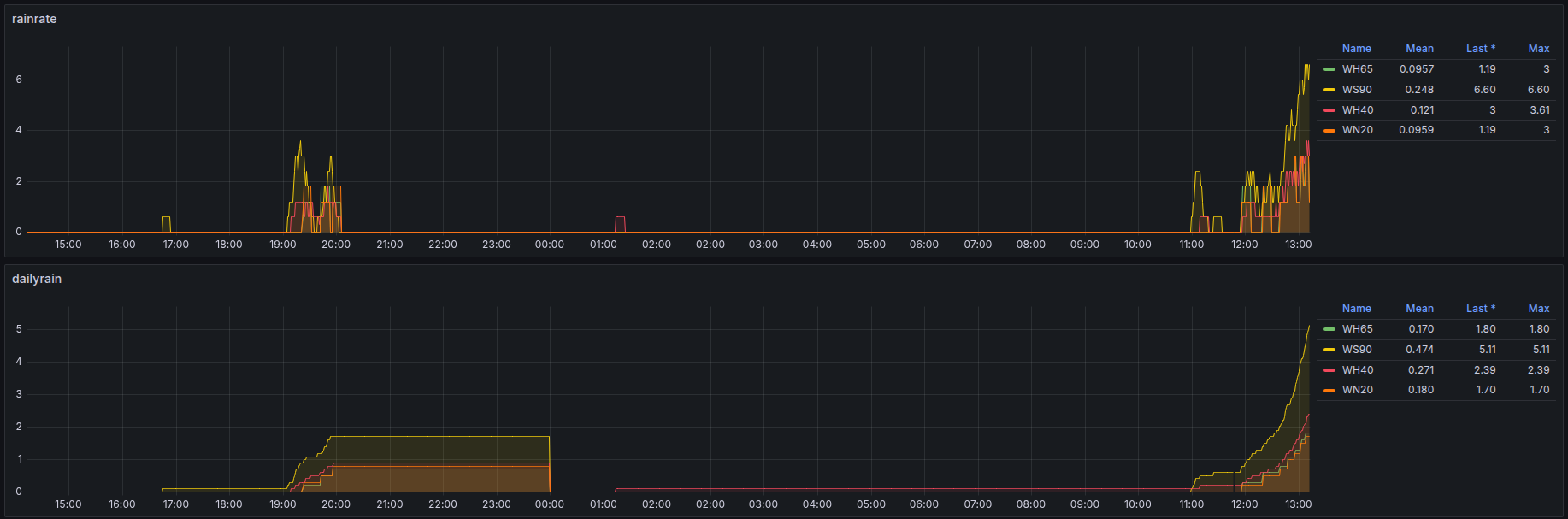
Du kannst diese ja leicht vergleichen, sofern Deine Konsole die Echtzeitanzeige per WSView-App+ unterstuetzt oder Du nach Ecowitt.net sendest und dort die Regenwerte parallel betrachtest:

- raincomp.png (30.67 KiB) 263 mal betrachtet
Die dort angezeigten Werte sollten mit den Werten der konfigurierten Sensorauswahl Deines PWSDashboards uebereinstimmen.
Oliver
Re: Installation von PWS Dashboard
Verfasst: 15 Nov 2025, 11:38
von Gyvate
Michl80 hat geschrieben: 15 Nov 2025, 10:41
Sollte jetzt also funktionieren.
wie @olicat richtig bemerkte, funktioniert es jetzt ggf. so, dass anstelle der Piezowerte nun die Werte eines traditionellen Regenmessers angezeigt werden.
Deine jetzige Einstellung ist so, dass PWS-Dashboard jetzt die Piezowerte ignoriert.
(sie sind schon da und könn(t)en auch programmiertechnisch abgefragt werden).
PWS-Dashboard ist zunächst so gestrickt, dass es beim Regen nur entweder/oder gibt.
Wenn Du wirklich beides haben willst, brauchst Du eine zweite Regenkachel (Kopie), in der Du anstelle der traditionellen Regendaten die Piezodaten aus dem von der Konsole (via FOSHKplugin) gelieferten Datenstring "herausfischst" und anzeigst.